Модели силовых частей источников электропитания
Модель силовой части полумоста с разделённой обмоткой
Файл модели HBrcd35A70VN
Рисунок;

Увеличить
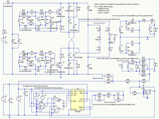
На рисунке представлена модель силовой части схемы источника питания, 35 А х 100 В, выполненного по схеме Полумоста с разделенной обмоткой и диссипативными RCD - демпферами, с питанием от однофазной сети. Напряжение питания 310 В соответствует значению выпрямленного переменного напряжения 220 В.
Нижняя часть рисунка представляет собой модель "Схемы защиты двухтактного преобразователя от превышения установленных значений тока в первичной обмотке трансформатора и тока намагничивания", в которой защита по току намагничивания не используется. (Здесь описание работы схемы защиты в формате .doc). Резисторы R53-R45 - модель переменного резистора RP2 установки тока поцикловой защиты,
^ ^ ^
Модель силовой части полумоста с разделённой обмоткой для транзисторного полумостового модуля
Файл модели HBrcd30A100VnMOD
Рисунок;
Увеличить
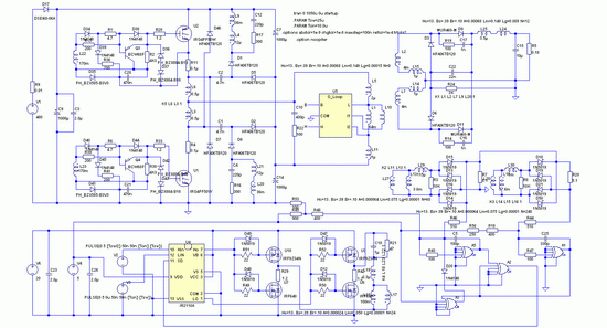
На рисунке представлена модель силовой части схемы источника питания, 30 А х 100 В, выполненного по схеме Полумоста с разделенной обмоткой, с питанием от трёхфазной сети. Напряжение питания 540 В соответствует значению выпрямленного переменного напряжения 380 В.
Нижняя часть рисунка представляет собой модель "Схемы защиты двухтактного преобразователя от превышения установленных значений тока в первичной обмотке трансформатора и тока намагничивания", в которой защита по току намагничивания не используется. (Здесь описание работы схемы защиты в формате .doc). Резисторы R53-R45 - модель переменного резистора RP2 установки тока поцикловой защиты, а резистор R56 соответствует резистору RP1 установки предельного тока намагничивания.
^ ^ ^
Модель силовой части полумоста с индуктивностью в цепи трансформатора
Файл модели HB150A40Bl.asc
Рисунок;

Увеличить
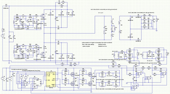
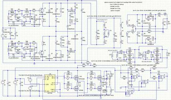
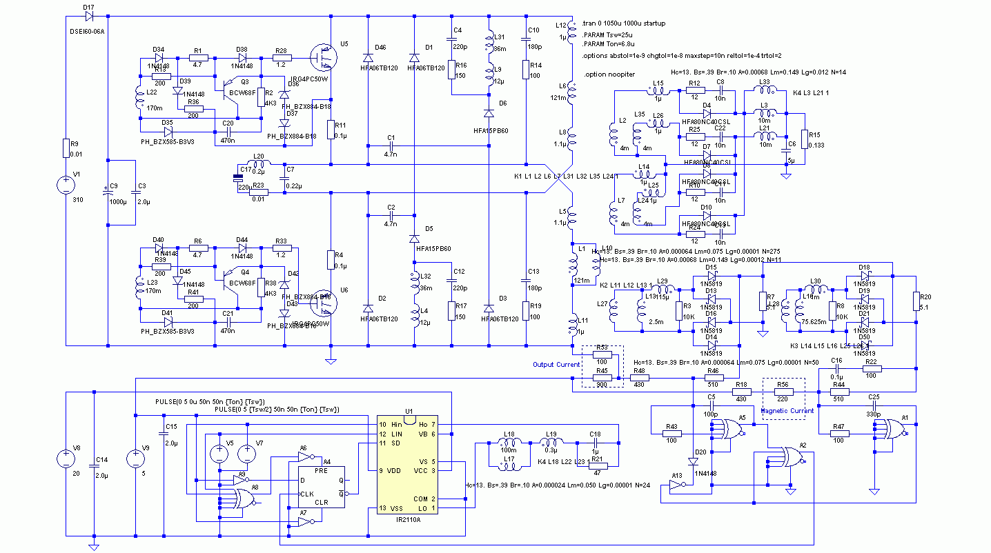
На рисунке представлена модель силовой части Полумостовой схемы источника питания сварочного полуавтомата, рассчитанного на ток 200 А при напряжении 36 В, с питанием от трёхфазной сети. Напряжение питания 480 В соответствует нижнему значению питающего напряжения.
Нижняя часть рисунка представляет собой модель "Схемы защиты двухтактного преобразователя от превышения установленных значений тока в первичной обмотке трансформатора и тока намагничивания". (Здесь описание работы схемы защиты в формате .doc). Резисторы R53-R45 - модель переменного резистора RP2 установки тока поцикловой защиты, а резистор R56 соответствует резистору RP1 установки предельного тока намагничивания.
На рисунке ниже представлены осциллограммы: Красным цветом- выходное напряжение, синим -выходной ток, зелёным - ток в первичной обмотке трансформатора.
Увеличить
Частота переключения транзисторов 40 КГц в данном конкретном случае является оптимальной. Дальнейшее повышение частоты приводит к увеличению потерь в элементах схемы и при питании от трёхфазного напряжения может привести к электрическому пробою изоляции в непредсказуемом месте.
^ ^ ^
Модель силовой части полумоста с индуктивностью в цепи трансформатора для транзисторного полумостового модуля
Файл модели HBLrcd75A80VnMOD.asc
Рисунок;

Увеличить
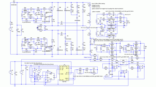
На рисунке представлена модель силовой части Полумостовой схемы источника питания рассчитанного на ток 75 А при напряжении 80 В, с питанием от трёхфазной сети. Напряжение питания 540 В соответствует значению выпрямленного переменного напряжения 380 В. .
Нижняя часть рисунка представляет собой модель "Схемы защиты двухтактного преобразователя от превышения установленных значений тока в первичной обмотке трансформатора и тока намагничивания". (Здесь описание работы схемы защиты в формате .doc). Резисторы R53-R45 - модель переменного резистора RP2 установки тока поцикловой защиты, а резистор R56 соответствует резистору RP1 установки предельного тока намагничивания.
^ ^ ^
Модель силовой части пушпула с фиксацией обратного напряжения на обмотках трансформатора
Файл модели SwarPush3_7.asc
Рисунок;

Увеличить
На рисунке представлена модель силовой части Пушпульной схемы источника питания универсального сварочного полуавтомата с возможностью дуговой сварки, рассчитанного на ток 200 А с питанием от однофазной сети.
Нижняя часть рисунка представляет собой модель "Схемы защиты двухтактного преобразователя от превышения установленных значений тока в первичной обмотке трансформатора и тока намагничивания". (Здесь описание работы схемы защиты в формате .doc). Резисторы R53-R45 - модель переменного резистора RP2 установки тока поцикловой защиты, а резистор R18 соответствует резистору RP1 установки предельного тока намагничивания.
^ ^ ^
|