|
|
Теория >> Слово о трансформатореО трансформаторе замолвим слово
Для новичка в силовой электронике трансформатор является одним из наиболее непонятных предметов. - Непонятно, почему в китайском сварочном аппарате стоит маленький трансформатор на сердечнике Е55, выдаёт ток 160 А и прекрасно себя чувствует. А в других аппаратах стоит в два раза больше на тот же ток и безумно греется. - Непонятно: надо ли делать зазор в сердечнике трансформатора? Одни говорят, что это полезно, другие считают, что зазор вреден. А какое число витков считать оптимальным? Какую индукцию в сердечнике можно считать допустимой? И многое другое тоже не совсем понятно.
В этой статье я попытаюсь внести ясность в часто возникающие вопросы, причём целью статьи является не получение красивой и непонятной методики расчёта, а более полное ознакомление читателя с предметом обсуждения, чтобы после прочтения статьи он лучше представлял себе, чего можно ожидать от трансформатора, и на что обратить внимание при его выборе и расчёте. А как это получится, судить читателю.
С чего начать?
Процесс выбора трансформатора На что он способен? Нужен ли зазор в сердечнике?
Обычно начинают с выбора сердечника для решения конкретной поставленной задачи. Для этого необходимо что-нибудь знать о материале, из которого сердечник изготавливается, о характеристиках изготовленных из этого материала сердечников различных типов, и чем больше, тем лучше. Ну и, конечно, надо представлять себе требования к трансформатору: для чего он будет использоваться, на какой частоте, какую мощность должен отдать в нагрузку, условия охлаждения, и, возможно, что-нибудь специфическое. Ещё лет десять тому назад, для получения приемлемых результатов надо было иметь много формул и проводить сложные расчёты. Не всем хотелось заниматься рутинной работой, и проектирование трансформатора чаще всего проводилось по упрощённой методике, иногда наугад, и, как правило, с некоторым запасом, которому даже придумали название, хорошо отражающее ситуацию - "коэффициент испуга". Ну и, конечно, этот коэффициент заложен во многих рекомендациях и упрощённых формулах расчёта. Сегодня ситуация намного проще. Все рутинные расчёты заложены в программы с удобным интерфейсом, Производители ферритовых материалов и сердечников из них выкладывают подробные характеристики своих изделий и предлагают программные средства для выбора и расчёта трансформаторов. Это позволяет полностью использовать возможности трансформатора и применять сердечник именно такого габарита, который обеспечит необходимую мощность, без упомянутого выше коэффициента. И начинать надо с моделирования схемы, в которой этот трансформатор используется. Из модели можно взять практически все исходные данные для расчёта трансформатора. Затем необходимо определиться с производителем сердечников для трансформатора и получить в полном объёме информацию о его продукции. В статье в качестве примера будет использоваться моделирование в свободно доступной программе SWCad III и её обновлении LTspice IV, а в качестве производителя сердечников - известная в России фирма EPCOS, предлагающая для выбора и расчёта своих сердечников программу "Ferrite Magnetic Design Tool" 
Процесс выбора трансформатора
С чего начать? На что он способен? Нужен ли зазор в сердечнике?
Выбор и расчёт трансформатора проведём на примере использования его в сварочном источнике тока для полуавтомата, рассчитанного на ток 150 А при напряжении 40 В, с питанием от трёхфазной сети. Произведение выходного тока 150 А на выходное напряжение 40 В даёт выходную мощность устройства Рвых = 6000 Вт. Коэффициент полезного действия выходной части схемы (от транзисторов до выхода) можно принять равным КПДвых = 0,98. Тогда максимальная мощность, поступающая на трансформатор равна Ртрмах = Рвых / КПДвых = 6000 Вт / 0,98 = 6122 Вт. Частоту переключения транзисторов выберем равной 40 - 50 КГц. В данном конкретном случае она является оптимальной. Для уменьшения габаритов трансформатора частоту необходимо повышать. Но дальнейшее повышение частоты приводит к увеличению потерь в элементах схемы и при питании от трёхфазной сети может привести к электрическому пробою изоляции в непредсказуемом месте.. В России наиболее доступны ферриты типа Е из материала N87 фирмы EPCOS. Воспользовавшись программой "Ferrite Magnetic Design Tool", определим подходящий для нашего случая сердечник:

Сразу заметим, что определение получится оценочным, поскольку программа предполагает мостовую схему выпрямления с одной выходной обмоткой, а в нашем случае выпрямитель со средней точкой и две выходные обмотки. В результате следует ожидать некоторого повышения плотности тока по сравнения с заложенной нами в программу. Наиболее подходит сердечник E70/33/32 из материала N87. Но для того, чтобы он передал мощность 6 КВт, необходимо увеличить плотность тока в обмотках до J = 4 А/мм2, допустив больший перегрев по меди dTCu[K] и поставить трансформатор в обдув, для снижения теплового сопротивления Rth[°C/W] до Rth = 4,5 °C/W. Для правильного использования сердечника, необходимо ознакомиться со свойствами материала N87. Из графика зависимости проницаемости от температуры:

следует, что магнитная проницаемость сначала растёт до температуры 100 °С, после чего до температуры 160 °С не увеличивается. В диапазоне температур от 90 °С до 160 °С изменяется не более, чем на 3 %. То есть, параметры трансформатора, зависящие от магнитной проницаемости в этом диапазоне температур наиболее стабильны.
Из графиков гистерезиса при температурах 25 °С и 100 °С:

видно, что размах индукции при температуре 100 °С меньше, чем при температуре 25 °С. Его и следует принимать в расчёт, как наиболее неблагоприятный случай. Из графика зависимости потерь от температуры:
следует, что при температуре 100 °С потери в сердечнике минимальны. Сердечник адаптирован для работы при температуре 100 °С. Это подтверждает необходимость использовать при моделировании свойства сердечника при температуре 100 °С.
Свойства сердечника E70/33/32 и материала N87 при температуре 100 °С приведены на вкладке:
Используем эти данные при создании модели силовой части источника сварочного тока.
Файл модели: HB150A40Bl1.asc
Рисунок;

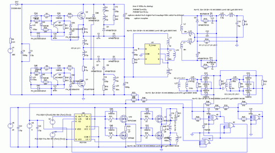
На рисунке представлена модель силовой части Полумостовой схемы источника питания сварочного полуавтомата, рассчитанного на ток 150 А при напряжении 40 В с питанием от трёхфазной сети. Нижняя часть рисунка представляет собой модель "Схемы защиты двухтактного преобразователя от превышения установленных значений тока в первичной обмотке трансформатора и тока намагничивания". (Здесь описание работы схемы защиты в формате .doc). Резисторы R53 - R45 - модель переменного резистора RP2 установки тока поцикловой защиты, а резистор R56 соответствует резистору RP1 установки предельного тока намагничивания. Элемент U5 с названием G_Loop - полезное дополнение к LTspice IV от Валентина Володина, позволяющее смотреть петлю гистерезиса трансформатора непосредственно в модели. Исходные данные для расчёта трансформатора получим в самом тяжёлом для него режиме - при минимально допустимом напряжении питания и максимальном заполнении ШИМ. На рисунке ниже представлены осциллограммы: Красным цветом- выходное напряжение, синим - выходной ток, зелёным - ток в первичной обмотке трансформатора.
Ещё необходимо знать среднеквадратичные (RMS) токи в первичной и вторичной обмотках. Для этого опять воспользуемся моделью. Выберем графики токов в первичной и вторичной обмотках в установившемся режиме:

Поочерёдно наводим курсор на надписи вверху I(L5) и I(L7) и при нажатой клавише "Ctrl" щёлкаем левой кнопкой мыши. В появившемся окне читаем: ток RMS в первичной обмотке равен (округлённо) Irms1 = 34 А, а во вторичной - Irms2 = 102 А. Просмотрим теперь петлю гистерезиса в установившемся режиме. Для этого Щёлкаем левой кнопкой мыши в области надписей на горизонтальной оси. Появляется вставка:
Вместо слова "time" в верхнем окне пишем V(h):

и кликаем "ОК". Теперь на схеме модели кликаем по выводу "B" элемента U5 и наблюдаем петлю гистерезиса:

На вертикальной оси одному вольту соответствует индукция в 1Т, на горизонтальной оси одному вольту соответствует напряжённость поля в 1 А/м. Из этого графика нам надо взять размах индукции, который, как видим, равен dB = 400 мТ = 0,4 Т (от - 200 мТ до +200 мТ). Вернёмся к программе Ferrite Magnetic Design Tool, и на вкладке "Pv vs. f,B,T" посмотрим зависимость потерь в сердечнике от размаха индукции В:

Заметим, что при 100 Мт потери составляют 14 кВт/м3, при 150 мТ - 60 кВт/м3, при 200 мТ - 143 кВт/м3, при 300 мТ - 443 кВт/м3. То есть, имеем почти кубическую зависимость потерь в сердечнике от размаха индукции. Для величины 400 мТ потери даже не приводятся, но зная зависимость можно прикинуть, что они составят более 1000 кВт/.м3. Понятно, что такой трансформатор долго не проработает. Для снижения размаха индукции необходимо либо увеличивать число витков в обмотках трансформатора, либо повышать частоту преобразования. Существенное увеличение частоты преобразования в нашем случае нежелательно. Увеличение числа витков приведёт к повышению плотности тока и соответствующих потерь - по линейной зависимости от числа витков, размах индукции тоже снижается по линейной зависимости, но зато снижение потерь вследствие снижения размаха индукции - по кубической зависимости. То есть, в случае, когда потери в сердечнике существенно больше потерь в проводах, увеличение числа витков даёт большой эффект в снижении общих потерь. Изменим количество витков в обмотках трансформатора в модели:
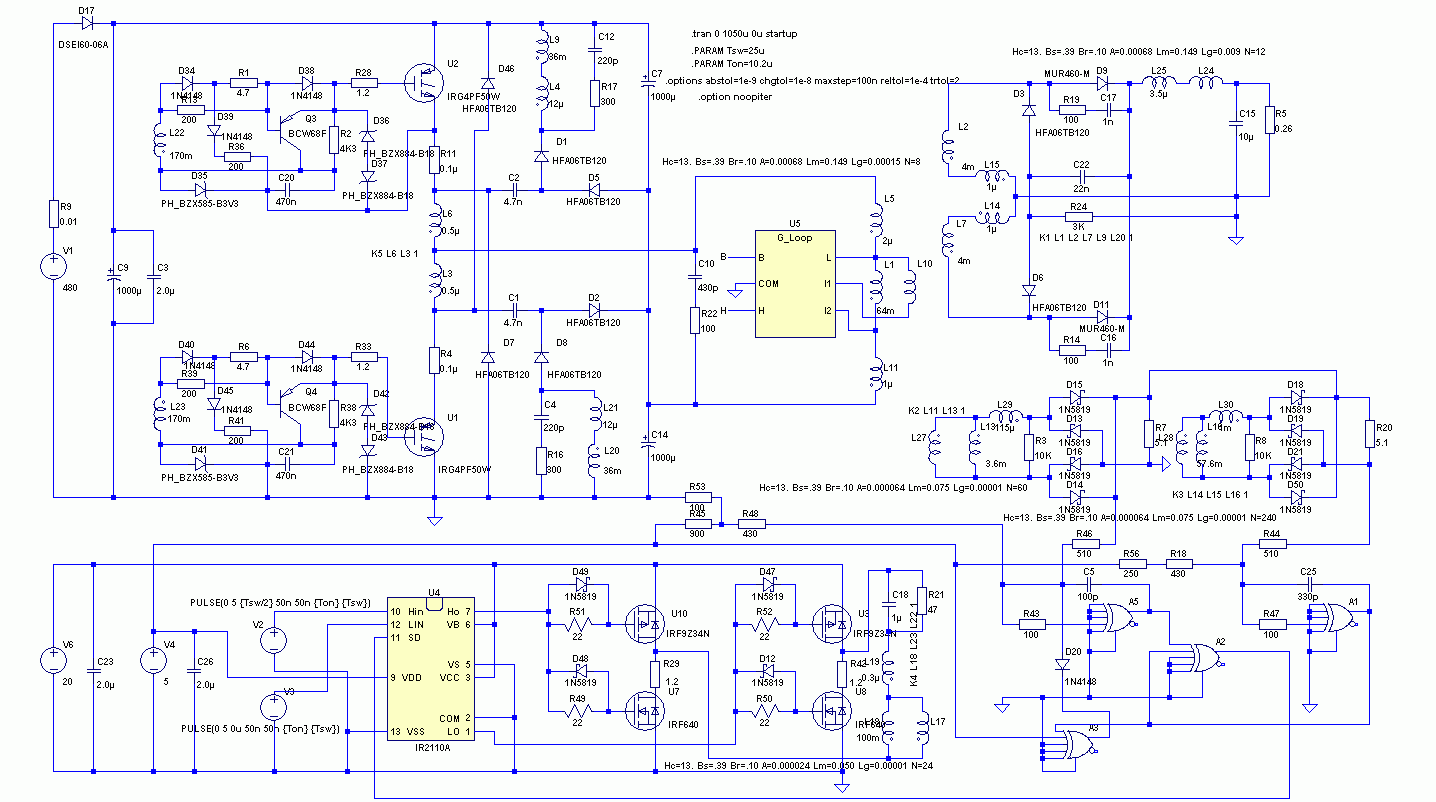
Файл модели: HB150A40Bl2.asc
Рисунок;

Петля гистерезиса в этом случае выглядит более обнадёживающе:

Размах индукции составляет 280 мТ Можно пойти ещё дальше. Увеличим частоту преобразования с 40 кГц до 50 кГц:
Файл модели: HB150A40Bl3.asc
Рисунок;

И петля гистерезиса:

Размах индукции составляет dB = 220 мТ = 0,22 Т (от - 80 мТ до +140 мТ). По графику на вкладке "Pv vs. f,B,T" определяем коэффициент магнитных потерь, который равен: Pv = 180 кВт/м3.= 180 * 103 Вт/м3. И, взяв значение объёма сердечника из вкладки свойств сердечника Ve = 102000 мм3 = 0,102 * 10-3 м3, определяем величину магнитных потерь в сердечнике: Pm = Pv * Ve = 180 * 103 Вт/м3 * 0,102 * 10-3 м3 .= 18,4 Вт.
Задаём теперь в модели достаточно большое время симулирования, для приближения её состояния к установившемуся режиму, и опять определяем среднеквадратичные значения токов в первичной и вторичной обмотках трансформатора: Irms1 = 34 А, а во вторичной - Irms2 = 100 А. Берём из модели количества витков в первичной и вторичных обмотках трансформатора: N1 = 12 витков, N2 = 3 витка, и определяем общее количество ампервитков в обмотках трансформатора: NI = N1 * Irms1 + 2 * N2 * Irms2 = 12 вит * 34 А + 2 * 3 вит * 100 А = 1008 A*вит. На самом верхнем рисунке, на вкладке Ptrans, в левом нижнем углу в прямоугольнике приведено рекомендуемое для данного сердечника значение коэффициента заполнения окна сердечника медью: fCu = 0,4. Это означает, что при таком коэффициенте заполнения обмотка должна разместиться в окне сердечника, с учётом каркаса. Примем это значение, как руководство к действию. Взяв сечение окна из вкладки свойств сердечника An = 445 мм2, определим общее допустимое сечение всех проводников в окне каркаса: SCu = fCu*An и определим, какую плотность тока в проводниках для этого необходимо допустить: J = NI / SCu = NI / fCu * An = 1008 A*вит / 0,4 * 445 мм2 = 5,7 A*вит/мм2. Размерность [A*вит/мм2] означает, что независимо от количества витков в обмотке, на каждый квадратный миллиметр меди должно приходиться 5,7 А тока.
Теперь можно переходить к конструкции трансформатора. Вернёмся к самому первому рисунку - вкладке Ptrans, по которой мы прикидывали мощность будущего трансформатора. На ней есть параметр Rdc/Rac, который установлен в 1. Этот параметр учитывает способ намотки обмоток. Если обмотки намотаны неправильно, его величина возрастает, и мощность трансформатора падает. Исследования того, как правильно мотать трансформатор проводились многими авторами, я приведу только выводы из этих работ. Первое - вместо одного толстого провода для намотки высокочастотного трансформатора необходимо использовать жгут из тонких проводов. Поскольку рабочая температура предполагается в районе 100 °С, провод для жгута должен быть теплостойким, например, ПЭТ-155. Жгут должен быть немного скручен, а в идеале должна быть скрутка типа ЛИТЦЕНДРАТ. Практически достаточно скрутки 10 оборотов на метр длины. Второе - рядом с каждым слоем первичной обмотки должен располагаться слой вторичной. При таком расположении обмоток токи в соседних слоях текут в противоположных направлениях и магнитные поля, создаваемые ими, вычитаются. Соответственно, ослабляется суммарное поле и вызываемые им вредные эффекты. Опыт показывает, что если эти условия выполнены, на частотах до 50 КГц параметр Rdc/Rac можно считать равным 1.
Выберем для формирования жгутов провод ПЭТ-155 диаметром 0,56 мм. Он удобен тем, что имеет сечение 0,25 мм2. Если привести к виткам, каждый виток обмотки из него будет добавлять сечение Sпр = 0,25 мм2/вит. Исходя из полученной допустимой плотности тока J = 5,7 Aвит/мм2, можно рассчитать, какой ток должен приходиться на одну жилу из этого провода: I1ж = J * Sпр = 5,7 A*вит/мм2 * 0,25 мм2/вит = 1,425 A. Исходя из значений токов Irms1 = 34 А в первичной обмотке и Irms2 = 100 А во вторичных обмотках, определим количество жил в жгутах: n1 = Irms1 / I1ж = 34 А / 1,425 A = 24 [жилы], n2 = Irms2 / I1ж = 100 А / 1,425 A = 70 [жил]. ] Рассчитаем общее количество жил в сечении окна сердечника: Nж = 12 витков * 24 жилы + 2 * (3 витка * 70 жил) = 288 жил + 420 жил = 708 жил. Общее сечение провода в окне сердечника: Sм = 708 жил * 0,25 мм2 = 177 мм2 Коэффициент заполнения окна сердечника медью найдём, взяв сечение окна из вкладки свойств An = 445 мм2; fCu = Sм / An = 177 мм2 / 445 мм2 = 0,4 - величина, из которой мы исходили. Приняв среднюю длину витка для каркаса Е70 равной lв = 0,16 м,, определим общюю длину проводи в пересчёте на одну жилу: lпр =lв * Nж, и, зная удельную проводимость меди при температуре 100 °С, р = 0,025 Ом*мм2/ м, определим общее сопротивление одножильного провода: Rпр = р * lпр / Sпр = р * lв * Nж/Sпр = 0,025 Ом*мм2/ м * 0,16 м * 708 жил / 0,25 мм2 = 11 Ом. Исходя из того, что максимальный ток в одной жиле равен I1ж = 1,425 A, определим максимальную мощность потерь в обмотке трансформатора: Pобм = I21ж* Rпр = (1,425 A)2 * 11 Ом = 22 [Вт]. Добавив к этим потерям вычисленную ранее мощность магнитных потерь Pm = 18,4 Вт, получим суммарную мощность потерь в трансформаторе: Pсум = Pm + Pобм = 18,4 Вт + 22 Вт = 40,4 Вт. Сварочный аппарат не может работать непрерывно. В процессе сварки случаются паузы, во время которых аппарат "отдыхает". Этот момент учитывается параметром, называемым ПН - процент нагрузки - отношение общего времени сварки за некоторый промежуток времени к длительности этого промежутка. Обычно для промышленных сварочных аппаратов принимается Пн = 0,6. С учётом Пн, средняя мощность потерь в трансформаторе будет равна: Ртр = Pсум * ПН = 40,4 Вт * 0,6 = 24 Вт. Если трансформатор не обдувается, то, приняв тепловое сопротивление Rth = 5,6 °C/W, как указано на вкладке Ptrans, получим перегрев трансформатора равным: Tпер = Ртр * Rth = 24 Вт* 5,6 °C/Вт = 134 °C. Это много, необходимо использовать принудительный обдув трансформатора. Обобщение данных из Интернета по охлаждению изделий из керамики и проводников показывает, что при обдуве их тепловое сопротивление, в зависимости от скорости потока воздуха, сначала резко падает и уже при скорости потока воздуха 2 м/сек составляет 0,4 - 0,5 от состояния покоя, затем скорость падения уменьшается, и скорость потока более 6 м/сек нецелесообразна. Примем коэффициент снижения равным Kобд = 0,5, что вполне достижимо при использовании компьютерного вентилятора, и тогда ожидаемый перегрев трансформатора составит: Tперобд = Ртр * Rth * Kобд= 32 Вт * 5,6 °C/Вт * 0,5 = 67 °C. Это означает, что при максимальной допустимой температуре окружающей среды Токрмакс = 40 °C и при полной нагрузке сварочного аппарата температура нагрева трансформатора может достигнуть величины: Ттрмакс = Токрмакс + Tпер = 40 °C + 67 °C = 107 °C. Такое сочетание условий маловероятно, но исключать его нельзя. Самым разумным будет установить на трансформаторе датчик температуры, который будет отключать аппарат при достижении трансформатором температуры 100 °C и опять включать его при охлаждении трансформатора до температуры 90 °C. Такой датчик защитит трансформатор и при нарушении системы обдува. Следует обратить внимание на тот факт, что вышеизложенные расчёты сделаны из предположения, что в перерывах между сваркой трансформатор не нагревается, а только остывает. Но если не приняты специальные меры по снижению длительности импульса в режиме холостого хода, то и в отсутствие процесса сварки трансформатор будет разогреваться магнитными потерями в сердечнике. В рассматриваемом случае температура перегрева составит, при отсутствии обдува: Tперхх = Pm * Rth = 18,4 Вт * 5,6 °C/Вт * 0,5 = 103 °C, а при обдуве: Tперххобд = Pm * Rth * Kобд = 18,4 Вт * 5,6 °C/Вт * 0,5 = 57 °C. В этом случае расчёт следует проводить исходя из того, что магнитные потери происходят всё время, а к ним в процессе сварки добавляются потери в проводах обмотки: Pсум1 = Pm + Pобм * ПН = 18,4 Вт + 22 Вт * 0,6 = 31,6 Вт. Температура перегрева трансформатора без обдува будет равна Tпер1 = Pсум1 * Rth = 31,6 Вт * 5,6 °C/Вт = 177 °C, а при обдуве: Tпер1обд = Pсум1 * Rth * Kобд = 31,6 Вт * 5,6 °C/Вт = 88 °C.
Итак, если мы хотим сэкономить на трансформаторе и, соответственно, габаритах аппарата, для нормальной его работы необходимо усложнять схему управления
Такой подход правомерен к сварочному аппарату, где предельные режимы возникают не часто, и отключение источника не приводит к фатальным последствиям. При проектировании источника питания, который может работать круглые сутки во всём диапазоне нагрузок, было бы правильнее применить трансформатор на сдвоенном сердечнике.
На что он способен?
С чего начать? Процесс выбора трансформатора Нужен ли зазор в сердечнике?
На первый взгляд непонятно, что это за режим сварки 150 А при 40 В? - А и нет такого режима. Это просто возможности источника при минимальном напряжении питания и максимальном заполнении ШИМ. Для того, чтобы установить, какую максимальную мощность он может обеспечить. Увидели, что 6000 Вт может. Возникает вопрос: - А в реальном режиме сварки мы сможем получить такую мощность? - Сейчас проверим. Установим в модели параметры и сопротивление нагрузки так, чтобы получился режим резки металла 200 А при 30 В - те же 6000 Вт:
Файл модели: HB150A40Bl4.asc
Рисунок;

Сопротивление нагрузки, согласно закону Ома, установили 0,15 Ом и для уменьшения выходного напряжения уменьшили длительность импульса до 7,0 мкс. Получили на выходе ток 200 А при напряжении 30 В:

Имея файл модели, каждый желающий может проверить, что размах индукции в сердечнике уменьшился, и стал равным 185 мТ. На вкладке "Pv vs. f,B,T" находим коэффициент магнитных потерь при размахе индукции 185 мТ: P1v = 110 кВт/м3 .= 110 * 103 Вт/м3. и вычисляем величину магнитных потерь: P1m = P1v * Ve = 110 * 103 Вт/м3 * 0,102 * 10-3 м3 .= 11,2 Вт. Определяем в модели среднеквадратичные токи первичной и вторичных обмоток. Они увеличились в 1,2 раза. Понятно, что так же увеличилась плотность тока в обмотках и ток, приходящийся на одна жилу жгутов. I11ж = 1,2 * I1ж мощность потерь в проводах пропорциональна квадрату тока и возрастёт в 1,44 раза: P1обм = (1,2 * I1ж )2 * Rпр = (1,2 * 1,425 A)2 * 11 Ом = 31,7 [Вт]. Суммарная мощность потерь в трансформаторе составит: P1сум = Pm + Pобм = 11,2 Вт + 31,7 Вт = 42,9 Вт, а температура перегрева: T1перобд = Р1сум * ПН * Rth * Kобд= 42,9 Вт * 0,6 * 5,6 °C/Вт * 0,5 = 72 °C, что на 5 °C больше, чем в режиме 150 А при 40 В.
Нужен ли зазор в сердечнике?
С чего начать? Процесс выбора трансформатора На что он способен?
В рекомендациях по использованию сердечников я не встречал использование зазора в трансформаторах. То есть, теоретически он вроде как не нужен. Но практика показала, что при склейке трансформатора в зазор часто попадают мелкие частицы пыли, а чаще всего частицы того же феррита. В результате всё равно получается небольшой зазор, причём разный. Если сердечник не склеивать, а сжимать, что не рекомендуется, поскольку сжатие влияет на характеристики сердечника, при попадании в зазор твердых частиц, трансформатор начинает пищать. Лично для себя я пришёл к выводу, что результаты получаются более стабильными, если зазор делать из газетной бумаги. Она достаточно мягкая, чтобы твёрдые частицы пыли погрузились в неё, кроме того, она впитывает клей и он не вытесняется наружу.
^ ^ ^
|